电机电控解决方案

装载机典型作业工况

工程机械电驱动系统需求分析

牵引电机参数
额定功率(kW) 110
额定电流(A) 335
峰值功率(kW) 220
峰值电流(A) 670
电池电压(V) 618
额定转速(rpm) 955
峰值转速(rpm) 3200
工作电机参数
额定功率(kW) 105
额定电流(A) 198
峰值功率(kW) 180
峰值电流(A) 355
电池电压(V) 600
额定转速(rpm) 2000
峰值转速(rpm) 4000
电驱动需求
额定功率(kW) >110
额定电流(A) >335
峰值功率(kW) >220
峰值电流(A) >670
母线电压范围(Vdc) 400Vdc~750Vdc
最大输出频率(HZ) 400
冷却方式 液冷

浩川未来科技电机电控整体方案

整体结构方案

110kW电驱动样机

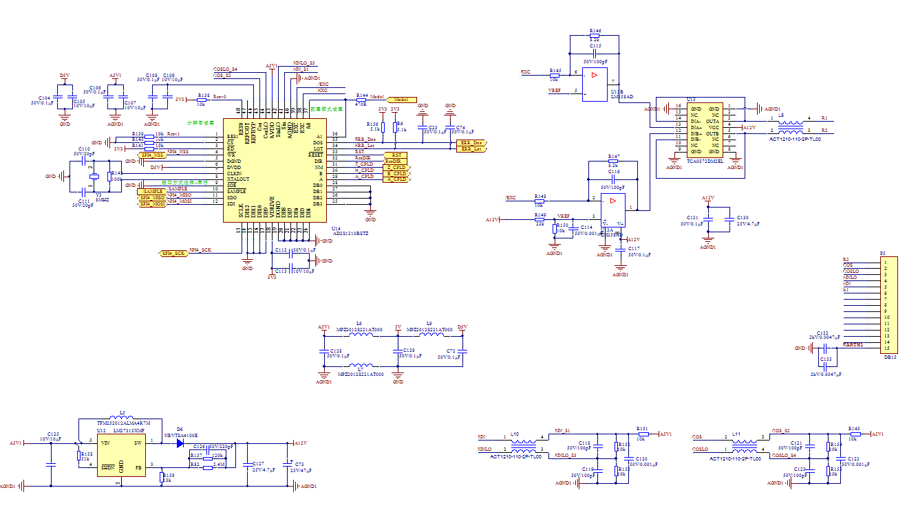
硬件结构示意图

关键器件选型

霍尔传感器选择LEM的LF 1010-S/SP41,测量范围0~+-1000A

Parameter Unit Value
Primary involved potential VACIDC 1500
Ambient operating temperature 85
Primary current A 1000
Secondary supply voltage V DC 0 ... +25.2
Secondary current mA 0 ... 200

主功率器件选择英飞凌公司FF800R12KE7型号单桥臂模块构成系统逆变桥,其额定参数为额定电流800A(90℃)、耐压等级1200V;同时每个桥臂并联EACO公司吸收电容,其耐压1200V,容值1.00uf

Parameter FF800R12KE7
Configuration Dual
Dimensions (width) 61.4 mm
Dimensions (length) 106.4 mm
Housing 62 mm
IC(nom) / IF(nom) 800 A
IC max 800 A
Qualification Industrial
Technology IGBT7 - E7
VCE(sat) (Tvj=25°C typ) 1.5 V
VCES / VRRM 1200 V
VF (Tvj=25°C typ) 1.8 V
Voltage Class max 1200 V

驱动与保护

IGBT驱动电路主要由隔离驱动芯片及外围器件组成,驱动芯片采用ADI公司的隔离式栅极驱动器ADUM4135,集成了退饱和检测电路,并且具备降低噪声干扰的功能,提供高压下IGBT的短路工作保护。

IGBT结温估计,通过采集IGBT饱和压降,对IGBT结温进行估计,避免IGBT过温损坏。

损耗与效率分析

效率提升的改进方案:1)采样双管并联的方式,可以降低导通损耗,开关损耗相差不大;2)降低开关频率,可以降低开关损耗和二极管损耗,但是需要在算法上对高速低载波比控制进行优化

输出功率 开关损耗 导通损耗 二极管损耗 总损耗 效率
110kW/240Arms 1920W 783W 147W 2850W 97.47%
220kW/480Arms 3840W 1848W 297W 5985W 97.34%

位置反馈信号处理

IGBT驱动电路主要由隔离驱动芯片及外围器件组成,驱动芯片采用ADI公司的隔离式栅极驱动器ADUM4135,集成了退饱和检测电路,并且具备降低噪声干扰的功能,提供高压下IGBT的短路工作保护。

通信交互接口

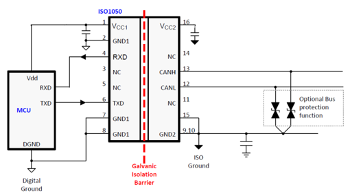
隔离485通信

隔离CAN通信

驱动器对外通信采用多路隔离485或者隔离CAN通信,满足多种通信形式的需求

浩川未来科技电机电控整体方案与同类方案对比

汇川 浩川
无IGBT结温检测功能 具备IGBT结温检测功能,实时监测IGBT结温,可靠性高
无电机转子磁铁温度监测功能 通过温度辨识算法实现转子温度在线识别,保护电机不会因为过热出现退磁
无电机多参数辨识功能 对电机的电气参数进行多参数辨识,使电机工作在最优工作点,动态性能更佳,效率更高
功率器件采用传统驱动方式驱动 智能化驱动方式,减少电控的损耗,电控效率更高